目錄
專區登入
民眾專區
影音專區
繼續教育
訓練醫院
入會申請
English Web
台灣家庭醫學醫學會
專區登入
網站導覽
EN
A-
A
A+
目錄
專區登入
民眾專區
影音專區
繼續教育
訓練醫院
入會申請
English Web
網路新聞目錄
學會新聞專欄
學會服務專欄
學會會務報告
會議記錄公告
學會重要訊息
首頁
/
網路新聞
/
學會新聞專欄
網路新聞
學會新聞專欄
學會服務專欄
學會會務報告
會議記錄公告
學會重要訊息
A-
A
A+
114/11/28
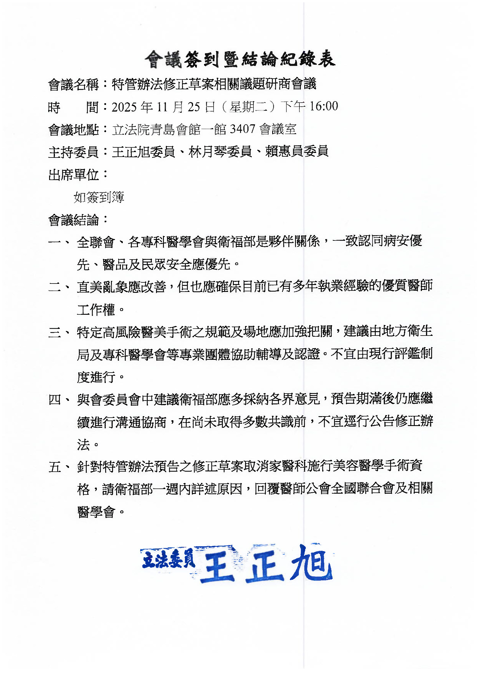
【重要】本學會黃振國理事長出席王正旭委員、林月琴委員、賴惠員委員共同召開之「特管辦法修正草案相關議題研商會議」
衛生福利部於114年11月預告修正《特定醫療技術檢查檢驗醫療儀器施行或使用管理辦法》。此次修正草案影響範圍甚廣,本學會黃振國理事長特別出席由王正旭委員、林月琴委員、賴惠員委員共同召開之「特管辦法修正草案相關議題研商會議」,於會中提出專業意見供參。
會議結論詳如附件,敬請會員參閱。
相關附件下載
20251125特管辦法草案研商會議結論
返回
網站更新日期:114.11.28 瀏覽人數:33277917
查詢
快速選單
專區登入
民眾專區
影音專區
繼續教育
訓練醫院
入會申請
English Web
組織介紹
理事長的話
家庭醫學會簡介
學會組織章程
理監事略歷冊
各工作委員會
工作委員會名單
秘書處
作業規定
家醫績優選拔
論文甄選辦法
積分認定辦法
專科甄審原則
訓練醫院認定
期刊投稿規則
會員代表選舉
會館認捐基金
論文獎助辦法
學會發展基金
優質形象紀實獎
參與教學貢獻
網路新聞
學會新聞專欄
學會服務專欄
學會會務報告
會議記錄公告
學會重要訊息
專科甄審
專科甄審原則
專科甄審報名
專科甄審查榜
訓練醫院
認定基準及課程基準
檔案下載
合格訓練醫院查詢
認定作業/年資登錄
家專R註冊
繼續教育
家醫認定課程查詢
家醫課程認定申請
家專課程認定申請
會員個人學分申請
衛部醫學課程認定申請
衛部醫學課程認定說明
醫學課程申請
本學會主辦活動非會員註冊
電子期刊
期刊投稿規則
期刊文獻檢索
使用說明
瀏覽他期期刊
當期期刊瀏覽
網站連結
出版品訂閱
廣告訂閱
入會申請
會員申請須知
準會員申請須知
申請資料修改及列印
Wonca
Wonca總會
會議消息
新聞消息
行動會議
Team Viewer
操作進行中,請稍候~~~~
×